时间:2025-08-04
发布时间:2025-08-04
在商标资源较为紧缺的情况下,部分商标注册人通过注册多个商标来扩大保护范围,但并未实际使用所有商标,导致了商标资源的浪费。与此同时,这些商标注册人也在撤销案件中遇到了令自己头痛的问题,那就是在相同/类似商品上注册多个近似商标,自己提供的使用证据究竟能不能证明是在被撤销商标上的使用?
对此问题,《北京市高级人民法院商标授权确权行政案件审理指南》第19.13条对此问题进行了明确规定:
诉争商标注册人拥有多个已注册商标,虽然其实际使用商标与诉争商标仅存在细微差异,但若能够确定该使用系针对其已注册的其他商标的,对其维持诉争商标注册的主张,可以不予支持。
也就是说,如果商标注册人在相同商品上有多件相互之间仅存在细微差异的注册商标,而仅实际使用其中一件商标的,则不能维持有细微差异的其他注册商标的注册。
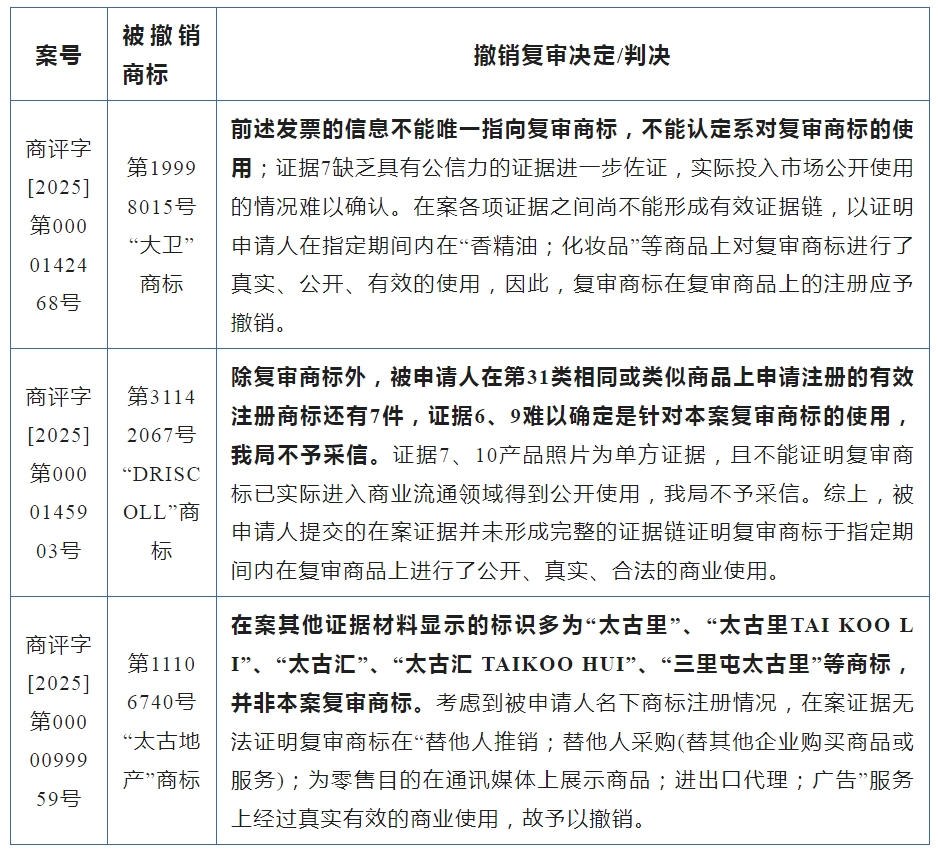
遵循前述规定,笔者发现国家知识产权局在审查实践中严格执行了这一评价标准,列举部分案例如下:

以上案例表明,同一主体在相同/类似商品上拥有多枚商标注册的情况下,对于存在细小差异的多枚近似商标,商标注册人需要为每个商标分别留存使用证据,否则在撤销流程中存在被撤销的风险。
针对这一审查标准,康信作为专业的商标代理机构,给商标权利人提供以下解决方案:
1)在注册申请初期,提前规划布局商标战略,避免盲目注册申请造成资源浪费;
2)加强使用证据的规范留存,建立商标使用证据库。需要在对自身商标全部了解的情况下,有针对性的对近似商标的使用证据进行留存,确保每件商标的使用证据形成完整的证据链,维持商标的稳定性;
3)寻求专业代理机构的建议,在代理机构全面了解公司的商标注册情况,包括商标标样、类别及核定使用商品、注册时间、使用情况等信息的情况下,针对性的采取措施。