时间:2025-03-28
发布时间:2025-03-28
地理标志商标是知识产权领域中的一个重要概念,它不仅关系到一个地区的独特产品和文化传承,还涉及到国际贸易和地方经济发展。与商标、专利、著作权、商业秘密等其他保护个体智力成果的知识产权相比,地理标志作为独立知识产权纳入法律保护的时间较晚。
随着全球化的发展,地理标志商标的国际保护变得越来越重要。世界贸易组织(WTO)的《与贸易有关的知识产权协议》(TRIPS)为地理标志的国际保护提供了框架。此外,许多国家和地区之间也签订了双边或多边协议,以加强地理标志商标的保护。
国家知识产权局于2024年08月21日发布了《国家知识产权局办公室关于确定2024年地理标志保护工程项目实施名单的通知》,从这一举措中可以明显感受到,我国对地理标志商标的重视程度和保护力度正日益增强。
今天,笔者将带领大家了解一些与地理标志相关的基础概念、申请流程、我国的相关审查制度以及在申请过程中需要特别注意的事项等,以便大家能对地理标志商标有一个更全面的认识。
起源与早期保护
最早使用原产地名称这一概念对地理标志进行保护的是法国,早在14世纪,查理五世就颁发了关于洛克福奶酪的皇家许可证,可以说是历史上首部保护原产地名称的立法。
国际法律保护
1883年的《保护工业产权巴黎公约》是世界上第一部专门保护知识产权的国际公约,也是第一个将地理标志纳入保护范围的国际公约。
概念
根据《商标法》和《商标法实施条例》的规定,地理标志是指标示某商品来源于某地区,该商品的特定质量、信誉或者其他特征,主要由该地区的自然因素或人文因素所决定的标志。地理标志可以作为证明商标或者集体商标申请注册。
常见的地理标志主要有两种表现形式,一种由将产地和产品名称组合而成,如“金华火腿”、“库尔勒香梨”、“西湖龙井”、“绍兴黄酒”;另一种是直接将产地名称作为该产品的标志,如“香槟(champagne)”既是法国的一个省的名称,又是一种白葡萄酒的品牌。
审查制度
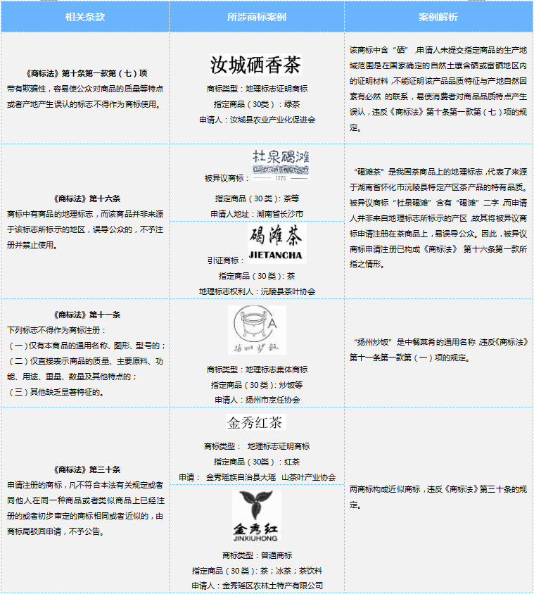
地理标志集体商标和地理标志证明商标应当依据《商标法》的有关基本规定进行审查。即该商标是否属于《商标法》规定的禁用之列,是否具有显著特征、便于识别,是否与在先权利冲突。因此,地理标志集体商标和地理标志证明商标的审查原则上不得违反《商标法》第十条、第十一条、第三十条和第三十一条等的规定。
以下是一些关于地理标志集体商标和地理标志证明商标禁用条款审查的实例,供大家了解和参考。

申请流程

集体商标和证明商标的特有事项审查
本文中,我们仅简要列举一些普遍关注的问题,供大家参考和借鉴。
指定商品的审查
地理标志集体商标和地理标志证明商标指定使用的商品的审查以《类似商品和服务区分表》为基本依据,但地理标志强调的是商品的特定品质及其与生产地域自然因素、人文因素之间的关联性,因此:
地理标志所标示的商品通常为农产品、食品、葡萄酒、烈性酒、还包括部分传统手工艺品等其他产品。单一的仅由自然因素或者仅由人文因素决定特定品质的,如:与产地自然因素没有关联的手工艺品、地方小吃或与产地人文因素没有关联的纯工业产品、矿产、野生动植物等,不能作为地理标志集体商标和地理标志证明商标指定使用的商品。
此外,地理标志集体商标和地理标志证明商标指定使用的商品应明确、具体,且应与地理标志名称密切关联。例如,“象州大米”地理标志证明商标核定使用的商品是“大米”,而不是“米”。
申请人主体资格的审查
《民法典》第一百二十三条规定,民事主体依法就地理标志享有专有的权利。因此,地理标志集体商标和地理标志证明商标的申请人首先应为民事主体。
其次,地理标志是其产地从事相关生产经营活动的市场主体共有的权利,因此,地理标志集体商标和地理标志证明商标申请人应当是经该地理标志所标示地区县级以上人民政府或行业主管部门同意、对该地理标志产品特定品质具备监督检测能力、不以盈利为目的的团体、协会或者其他组织,一般为社会团体法人、事业单位法人,且其业务范围与所监督使用的地理标志产品相关。
公司和农民专业合作社等因是营利性主体,不能作为地理标志集体商标和地理标志证明商标注册人。
申请人应当提交其依法成立的主体资格证明文件。主体资格证明文件包括事业单位法人证书、社会团体法人登记证书等。
申请地理标志集体商标注册的团体、协会或者其他组织,应当由来自该地理标志标示的地区范围内的成员组成。
申请人监督检测证明能力的审查
申请人自身具备监督检测能力的,提交其检测资质证明、检测设备清单和检测人员名单,即认定其具有监督检测该地理标志产品特定品质的能力。
申请人自身不具备监督检测能力而委托他人检测的,提交明确的对地理标志产品特定品质检测的委托合同、受委托检测方的检测资质证书、检测设备清单和检测人员名单,即认定申请人具有监督检测该地理标志产品特定品质的能力。
产品特定质量、信誉或其他特征与该地域自然因素、人文因素关系说明的审查
地理标志集体商标和地理标志证明商标指定商品的特定质量、信誉或者其他特征应主要由该地理标志所标示的地区的自然因素或者人文因素所决定。
根据生产地域的自然因素、人文因素在地理标志产品特定品质形成过程中的决定作用大小,可分为以下三种情形:
主要由当地的自然条件决定的,如“吐鲁番葡萄”、“安溪铁观音”
自然因素和人文因素均起主要决定作用的,如“绍兴黄酒”
主要由人文因素决定的,如图![]()
但是也要注意,仅由自然因素或者仅由人文因素决定的产品,不符合地理标志概念。
客观存在及其声誉证明材料的审查
地理标志客观存在及声誉情况的证明材料是地理标志确权的重要依据,以下证据材料为判定地理标志是否客观存在的主要依据:
县志、农业志、产品志、年鉴、教科书;
上述之外的公开出版的书籍、国家级专业期刊、古籍等材料;
其他可以证明该地理标志产品客观存在及声誉情况的材料。
地理标志客观存在及其声誉证明材料可以是原件,也可以是加盖出具单位公章的封面、版权页、内容页的复印件。这些证明材料应对该地理标志的名称及其声誉等有清晰明确的记载。
指定商品的特定质量、信誉或者其他特征与该地理标志所标示地区的自然因素关系的审查
在审查地理标志产品的特定品质与生产地域特定的自然地理环境之间关系时,应重点对两者间的因果关系进行审查。某个具体时间、某个具体环境要素对产品的某一项特定品质产生具体影响的因果关系表述应推理清晰、完整。仅仅罗列产地的气温、光照、降水、土壤、河流等自然条件的,判定为不符合要求。
同时将产地的人文因素一并表述的,应包括种植区域 (如山前山后、朝向)、种植时节的选择,特殊的生产建筑(如流人磨坊),当地特有的生产技术等。