时间:2025-03-21
发布时间:2025-03-21
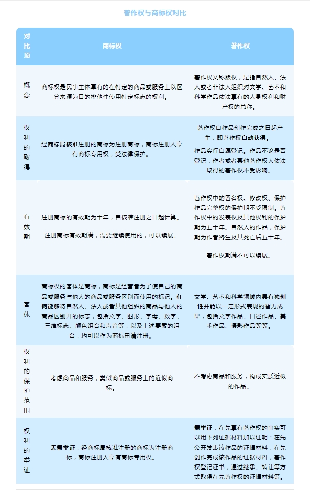
企业在生产经营活动中产生的美术作品,可以通过著作权或商标权给予保护。但在实际保护过程中,有的申请人往往只重视了商标权的取得,而忽略了版权登记,或者有的申请人针对所有在经营活动中产生的美术作品都进行了版权登记,走向了两种极端。
到底怎样合理选择著作权和商标权,既进行全面的保护,又避免不必要的成本投入呢?
在找寻这个答案前,我们先看下这两种权利的对比,或许可以从中获得一些启发。

从上表可以看出这两种权利在保护的客体、权利的保护范围以及权利的举证方面明显不同。
从权利的举证方面来看,商标权,经商标局核准注册,商标注册人即享有商标专用权,所以在后续维权的过程中无需举证。而对于著作权而言,著作权自作品创作完成之日起产生,即著作权自动获得,但在后续的维权过程中,申请人仍然需要提供相关的证据材料来证明在先著作权。
从权利的保护范围来看,显然著作权的保护范围大于商标权,商标权的保护必须围绕注册的商标和商品/服务,而著作权仅需要考虑作品本身即可。
但同时,笔者需要提醒的是,上表很清晰的列明了著作权保护的客体是具有独创性并能以一定形式表现的智力成果,也就是说如果你的作品不具有独创性那就不适用于著作权保护的客体,即便选择版权登记保护也没有任何作用。
综上
笔者认为对于在经营活动中产生的具有独创性的美术作品,选择注册商标获得商标权,同时进行版权登记,取得证明在先著作权的初步证据,在后续的维权保护过程中是非常必要和全面的。
但是对于在经营活动中产生的并不具有独创性的美术作品,即便选择了版权登记,在后续的维权过程中,也不会产生有利的影响,因为该作品很有可能根本不构成著作权保护的客体,所以也无需花费更多的成本进行版权登记,仅根据使用的需求进行商标注册申请保护即可。