时间:2025-07-30
发布时间:2025-07-30
随着美国最高法院最近的裁决,TikTok的未来变得不确定,许多人开始询问:什么是REDnote?在TikTok面临美国禁令的阴影下,数字创作者们已经开始寻找新的平台。这时,小红书(XiaoHongShu,英文常被称为“REDNote”)进入了他们的视野。小红书是一个综合性社交媒体和电子商务平台,使用与TikTok相似的短视频形式,但二者也有一些明显的不同。REDnote迎来了大量新用户,许多人称其为那些预期TikTok被禁的人的“避难所”。在这里,我们将介绍REDnote,并说明如何在该平台上维护您的知识产权。
REDnote简介
小红书,英文中常被称为“REDnote”,自2018年起在中国流行。小红书由行吟信息科技(上海)有限公司所有,中国的科技巨头阿里巴巴和腾讯是其股东。几年前,小红书被视为内容创作和品牌互动的革命性平台,通过提供创意与商业的独特结合,专注于美容、时尚、旅游、健康和生活方式的领域,迅速在中国年轻人中风靡。随着全球化的发展,一些美国人将REDnote比作TikTok与Pinterest的结合体。该平台主要面向年轻一代,但也试图扩大其知名度。目前,它拥有超过3亿用户,用户可以直接向粉丝销售产品,通过付费订阅提供优质内容,并使用分析工具和数据。
TikTok与REDnote的最大区别
TikTok和REDnote的最大区别在于,TikTok是中国应用抖音的海外版本。虽然它们相似,但实际上是由不同团队运营的,因此中国的抖音用户与海外的TikTok用户并不交叉。而REDnote则是一个平台,中国和海外的用户都在同一个平台上,类似于微信(Wechat)的运作方式。因此,美国人可能会发现体验不同,且由于中国的审查制度,可用内容可能会受到限制。尽管REDnote表示由于其在海外的突然流行,正在考虑做出一些改变,但目前尚未发生明显的差异化变化。
TikTok的禁令与REDnote的崛起
过去几年,TikTok在美国的地位可谓“动荡不安”。2020年,美国总统特朗普发布行政命令,禁止美国公司与字节跳动及TikTok进行交易,并要求字节跳动剥离TikTok美国业务。2024年,《保护美国人免受外国对手控制应用程序法》(PAFACA)在美通过,要求字节跳动出售TikTok的所有权,否则将在美国禁用TikTok。2025年1月17日,美国最高法院一致投票支持PAFACA,实质上禁止了TikTok,除非字节跳动将其出售。作为回应,TikTok于2025年1月18日停止服务,但随后因新当选总统特朗普的行政命令而恢复服务,禁令暂未正式生效。
TikTok在美国的未来仍未可确定,而反观REDnote,其海外用户增长显著。根据2024年的数据显示,REDnote的国际用户增长了约30%,尤其是在TikTok禁令消息传出后,许多创作者开始迁移至该平台。REDnote的全球化扩展计划也在稳步推进,包括推出国际版本和优化海外用户体验。
在REDnote上保护您的知识产权
随着REDnote上创作者社区的不断壮大,了解可用的知识产权保护机制变得比以往任何时候都更加重要。与其他社交媒体和电子商务平台类似,REDnote允许用户提交在线投诉并标记侵权内容以进行删除。除了删除侵权内容外,线下法律行动也可能被考虑。
知识产权投诉的法律依据——中国知识产权还是国际知识产权?
虽然可以通过向REDnote提交投诉来提出删除请求,但最大的问题是:哪些权利可以作为投诉的法律依据?鉴于REDnote主要以小红书的名义在中国由中国用户使用,它严格依赖中国的《商标法》、《专利法》、《著作权法》、《民法典》和《电子商务法》来解决知识产权纠纷。因此,用户在平台上主张侵权时,目前仍然需要引用其先前在中国注册的知识产权。然而,REDnote表示正在探索平台的国际版本,并考虑如何将国际权利作为在平台上执行知识产权的法律依据。因此,尽管可以主张在美国或中国以外产生的优先权利,但目前解决REDnote上侵权问题的关键工具是在提交在线投诉时拥有中国的法律依据。
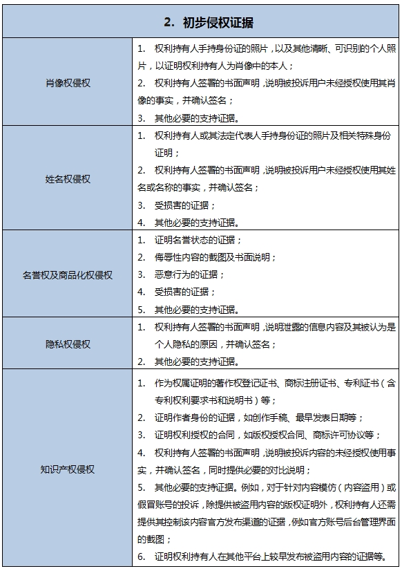
在REDnote上提交知识产权投诉所需的文件
为了成功提交在线投诉,应准备以下信息和文件:


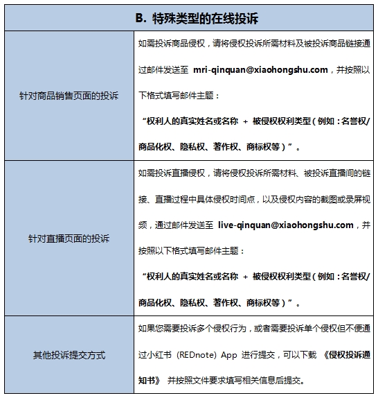
通过 REDnote 提交投诉的步骤
以下是通过 REDnote 在线提交投诉以发起侵权内容删除的步骤:



其他重要注意事项
虽然可以直接向 REDnote 提交在线投诉,但我们仍然强烈建议考虑聘请一家 中国本土的知识产权律师事务所 进行协助。
首先,请注意 REDnote 目前仅接受中文投诉,暂不支持其他语言的投诉,且尚未明确是否会有所变更。因此,目前所有投诉均需附带中文翻译,且 REDnote 的审核人员将以中文版本作为主要依据来进行判断。
其次,REDnote 会根据 相关法律法规 以及 其审核人员的理解 对投诉作出决定,并对涉及侵权的用户或内容采取相应措施。因此,聘请熟悉 REDnote 规则及处理流程的本地律师,将有助于提高投诉的成功率,确保您的投诉符合平台的审查要求。
最后,当在线投诉未能取得预期效果时,可能需要采取进一步的线下法律行动 以维护您的知识产权并遏制侵权行为。在这种情况下,中国本土的知识产权律师 可以提供针对性的定制化专业建议,并基于 《商标法》、《著作权法》、《反不正当竞争法》、《广告法》 等相关法律法规制定详细的法律行动策略。这对于应对复杂侵权案件尤为重要,特别是对于已在中国市场建立品牌影响力的企业和个人来说,采取周密的维权策略至关重要。
成功案例:康信助力品牌维权
康信知识产权已成功帮助众多创作者和品牌在小红书/REDnote维护其内容及声誉。康信推出专属品牌保护平台(https://service.kangxin.com),可通过实时监测潜在的侵权商品、视频及品牌广告,附加提供包括线上/线下调查、律师函(C&D Letters)、执法行动、民事/行政/刑事诉讼在内的全面法律和商业解决方案。。
使用康信品牌保护平台,客户可实现以下功能:
• 商标注册与续展:覆盖全球 43+ 国家/地区;
• 时间戳保护工具:快速为 视频、图片、在线课程 等数字内容提供版权保护;
• 知识产权维权行动:针对疑似侵权行为,可通过 商标异议、无效宣告、行政诉讼 等方式维权;
• 假冒商品下架:快速移除电商平台上的侵权商品。
我们已成功为美妆品牌、奢侈品品牌、艺术家等客户提供专业服务,从全球知名企业到个人创业者,我们都能提供个性化的品牌保护方案。
知识产权保护——品牌成功的关键
无论您是品牌方、网红、内容创作者,在 早期阶段 即注册商标、著作权、外观设计专利等知识产权,对后续法律维权及社交媒体平台(如 REDnote)上的投诉至关重要。
社交媒体及电商平台会不断变化,但 无论品牌如何发展,知识产权的保护才是长期成功的关键。